


推动追逃追赃工作高质量发展 巩固发展反腐败斗争压倒性胜利
中央反腐败协调小组国际追逃追赃工作办公室
党的十八大以来,以习近平同志为核心的党中央不忘初心、牢记使命,全面加强党的领导和党的建设,把全面从严治党纳入“四个全面”战略布局,推动党和国家事业取得历史性成就、发生历史性变革。党中央把党风廉政建设和反腐败斗争摆到前所未有的新高度,把反腐败国际追逃追赃工作提升到国家政治和外交层面,纳入反腐败工作总体部署。中央反腐败协调小组于2014年6月建立追逃追赃工作协调机制,设立国际追逃追赃工作办公室。五年来,在党中央坚强领导下,中央反腐败协调小组牢固树立“四个意识”,坚定“四个自信”,自觉做到“两个维护”,追逃追赃工作取得重要阶段性成果,彰显了党中央坚定不移反对腐败的意志和决心,为反腐败斗争取得压倒性胜利贡献了力量。中国不断深化国际合作,推动构建国际反腐败新秩序,为全球反腐败治理贡献了中国智慧和中国方案,成为推进中国特色大国外交、构建人类命运共同体的重要内容。
一、发挥中国特色社会主义制度优势,加强党中央对追逃追赃工作的集中统一领导
党的十八大后,党中央作出反腐败斗争形势依然严峻复杂的重大政治判断。一个时期一批腐败分子携款外逃,损害了党和国家形象,人民群众痛恨至极。党中央顺应党心民意,全面加强对反腐败国际追逃追赃工作的领导,中央政治局常委会会议专门听取追逃追赃工作汇报,习近平总书记多次在中央全会、中央纪委全会上对追逃追赃工作作出重要部署,使之成为遏制腐败蔓延的重要一环。
习近平总书记旗帜鲜明地指出,要加大国际追逃追赃力度,把惩治腐败的天罗地网撒向全球,让已经潜逃的无处藏身,让企图外逃的丢掉幻想,绝不让腐败分子躲进“避罪天堂”、逍遥法外;腐败分子即使逃到天涯海角,也要把他们追回来绳之以法,5年、10年、20年都要追,要切断腐败分子后路。党的十九大后,习近平总书记要求,深入推进反腐败国际追逃追赃,进一步赢得战略主动,占据道义制高点。这些重要指示,释放出党中央有逃必追、一追到底的强烈政治信号,彰显了我们党以零容忍态度惩治腐败的鲜明态度和坚定决心。习近平总书记在重大双边和多边外交活动中亲自推动反腐败国际合作,同有关国家领导人讨论国际追逃追赃工作,就建立反腐败执法合作网络、开展追逃追赃和执法合作、拒绝为腐败官员提供避罪港等达成重要共识,为追逃追赃工作创造了有利国际环境。习近平总书记关于追逃追赃工作的一系列重要讲话,深刻阐释了做好追逃追赃工作的重大意义、总体目标和主要任务,是习近平新时代中国特色社会主义思想的重要内容,为追逃追赃工作提供了重要的政治引领。
中央反腐败协调小组坚决贯彻党中央决策部署和习近平总书记要求,先后7次专题研究追逃追赃工作,明确追逃追赃政策方向和工作计划,建立党员和国家工作人员外逃信息统计报告制度,推进违法所得特别没收程序、缺席审判制度、国际刑事司法协助法的立法工作,统筹协调国内国外资源,推动解决国际追逃追赃工作中的重点难点问题,改革完善追逃追赃体制机制。经党中央批准,中央反腐败协调小组于2014年6月27日正式建立追逃追赃工作协调机制,设立中央反腐败协调小组国际追逃追赃工作办公室(简称“中央追逃办”),具体工作由中央纪委国际合作局承担。通过改革,充分发挥党的领导这一政治优势,把以前发散的职能、分散的力量集中起来,收拢五指攥成拳,有效解决了以前各自为战、渠道不畅、效率不高的问题,建立起集中统一、高效顺畅的协调机制,大大地提高了追逃追赃工作效率。这是党中央加强对追逃追赃工作集中统一领导的重大举措,具有十分重要的政治意义。
在中央反腐败协调小组领导下,中央追逃办聚焦统筹协调、督促服务职责,一手抓重点个案,一手抓政策协调,研究解决跨部门瓶颈性难题,对外逃人员信息进行大起底、再核实,摸清底数,把握“树木”和“森林”,建立起全国联动、内外协作、上下贯通的追逃追赃工作体系。追逃办各单位既团结协作、形成合力,又分兵把守、各司其职,中央纪委国家监委、最高检、公安部、人民银行分别牵头开展专项行动,最高法加强案件审判监督指导,司法部推动国际刑事司法协助,外交部、驻外使领馆加强与相关国家沟通协调。各省区市党委把追逃追赃作为落实全面从严治党主体责任的重要内容,作为深入推进反腐败斗争的一项重要政治任务,建立健全协调机制,推动追逃追赃工作不断取得新成效。
回顾过去五年追逃追赃工作走过的历程、取得的成绩,根本在于以习近平同志为核心的党中央坚强领导,根本在于习近平新时代中国特色社会主义思想的科学指引,根本在于党中央坚定不移全面从严治党、旗帜鲜明反对腐败的政治立场和意志品质。
二、反腐败国际追逃追赃工作取得重要阶段性成果,为夺取反腐败斗争压倒性胜利提供了有力支撑
五年来,在党中央坚强领导和中央反腐败协调小组直接指挥下,追逃追赃工作成功开辟了党风廉政建设和反腐败斗争新战场,得到了党中央肯定、人民认可和国际点赞。
一是织密追逃“天网”,遏制外逃蔓延势头。根据党中央决策部署,中央追逃办和各地追逃办加强调查研究,创新工作方法,连续五年组织开展“天网行动”,集中公布“百名红通人员”,公开曝光外逃人员藏匿线索,打好追逃追赃“组合拳”,形成强有力的震慑氛围。紧盯重点国家、重点个案,因国施策、因案制宜,打好政治战、外交战、法律战、舆论战,杨秀珠、闫永明、许超凡等外逃人员相继归案。2014年至今,全国共追回外逃人员5974人,其中党员和国家工作人员1425人,“百名红通人员”59人,追回赃款142.48亿元。通过追逃追赃布下天罗地网,切断腐败分子后路,有效遏制住了外逃多发势头。
二是筑牢防逃堤坝,切断腐败分子后路。加强对党员干部的教育、管理和监督,设置防逃程序,定期开展“裸官”清理,核查领导干部报告的个人有关事项。完善“人、钱、证”管控制度,深入治理违规办理和持有因私出入境证照问题,对党员干部的外逃苗头做到早发现、早报告、早处置。严厉打击利用地下钱庄和离岸公司转移赃款,堵住违法资金外流渠道,筑牢防逃堤坝。将国有企业、金融机构管理人员和基层自治组织中从事管理的人员纳入追逃防逃范围,实现全覆盖。制播电视专题片《红色通缉》,展现追逃追赃工作实践,对外逃人员形成有力震慑,增强了政策感召力。
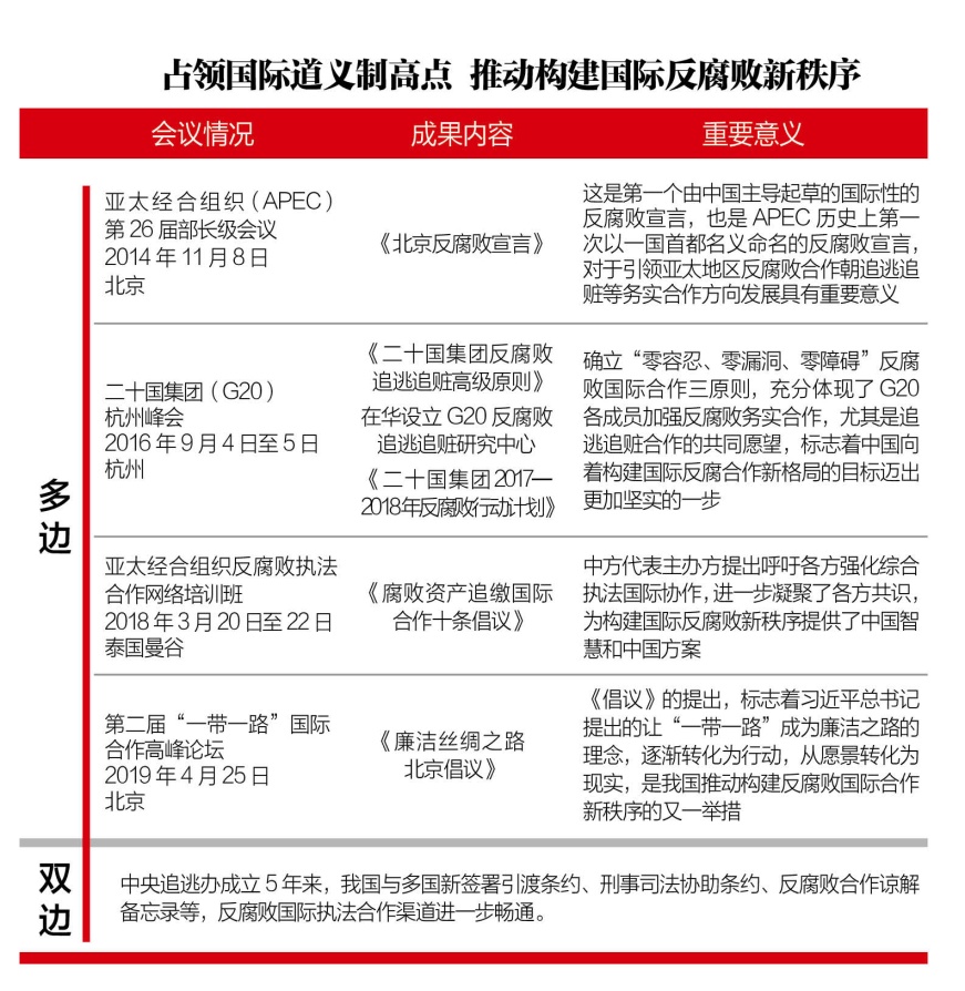
三是深化国际合作,构建国际反腐败新秩序。坚持以元首外交为引领,充分利用重大多边外交场合,凝聚各方共识,积极参与制定相关规则,为全球反腐败治理贡献中国智慧和中国方案。推动联合国、二十国集团、亚太经合组织等建立反腐败合作机制,主导制定亚太经合组织《北京反腐败宣言》、二十国集团《反腐败追逃追赃高级原则》,确立以“零容忍、零漏洞、零障碍”为主要内容的10条原则,设立二十国集团反腐败追逃追赃研究中心,提出亚太经合组织《腐败资产追缴国际合作十条倡议》,发起《廉洁丝绸之路北京倡议》,健全反腐败执法多边合作网络。与美国、加拿大、澳大利亚、新西兰等国建立双边执法合作机制,与菲律宾、泰国等国反腐败机构签订反腐败合作谅解备忘录,为追逃追赃工作争取最广泛的国际支持。
四是完善体制机制,提高追逃工作法治化水平。党的十九大以来,随着纪检监察体制改革深入推进,追逃追赃工作进入新阶段。监察法明确规定国家监委统筹协调反腐败国际合作,国际刑事司法协助法和《联合国反腐败公约》分别将国家监委列为开展国际刑事司法协助的主管机关。国家监委直接与外方开展执法合作,从保加利亚成功引渡职务犯罪嫌疑人姚锦旗,会同有关部门联合发布《关于敦促职务犯罪案件境外在逃人员投案自首的公告》,165名外逃人员主动回国投案。各级纪委监委全面履行党章和宪法、监察法赋予的职责,既抓好统筹协调,又履行主办责任,扎实开展职务犯罪国际追逃追赃,莫佩芬、肖建明等一批外逃多年的职务犯罪嫌疑人相继归案,制度优势逐步转化为治理效能。
反腐败国际追逃追赃工作取得重要阶段性成果,形成政治、外交、反腐、社会综合效应。政治方面,追逃追赃工作契合了人民期望、回应了社会关切,兑现了党中央作出的庄严承诺,彰显了党中央有腐必反、有贪必肃的鲜明政治立场,赢得了党心民心,巩固了党的执政基础。外交方面,我们以追逃追赃实践引领了反腐败国际合作,为全球反腐败治理作出重要贡献,反腐败国际合作成为中国特色大国外交重要内容,成为构建人类命运共同体的重要组成部分。遏制腐败方面,追逃追赃工作切断了腐败分子后路,遏制了外逃蔓延势头,强化了对党员干部的监督,完善了党和国家治理体系。国际舆论方面,追逃追赃工作占据了国际道义和法律制高点,赢得了海内外广泛赞誉。
三、以习近平新时代中国特色社会主义思想为指引,推动反腐败国际追逃追赃工作高质量发展
习近平总书记指出,反腐败斗争形势依然严峻复杂,必须以永远在路上的坚韧和执着,坚决打好反腐败斗争攻坚战、持久战。反腐败国际追逃追赃已经进入攻坚期和深水区,面临许多新的风险挑战。当前和今后一个时期,追逃追赃工作要以习近平新时代中国特色社会主义思想为指导,深入贯彻党的十九大和十九届中央纪委二次、三次全会精神,不忘初心、牢记使命,增强“四个意识”,坚定“四个自信”,做到“两个维护”,坚持稳中求进工作总基调,加强制度建设、能力建设、队伍建设,一体推进追逃、防逃、追赃工作,着力提高规范化、法治化水平,努力实现高质量发展,巩固发展反腐败斗争压倒性胜利。
要始终把政治建设放在首位,牢牢把握追逃防逃追赃工作正确政治方向。党的十九大报告指出,不管腐败分子逃到哪里,都要缉拿归案、绳之以法。习近平总书记对追逃追赃工作提出新的要求,强调要做实各级反腐败协调小组职能作用,加强反腐败国际追逃追赃工作。各级党委要把“两个维护”落实在实际行动上,一以贯之学习贯彻习近平新时代中国特色社会主义思想,把党中央的决策部署和习近平总书记的政治要求不折不扣落到实处,推动追逃追赃工作取得更大战略性成果。要进一步夯实全面从严治党主体责任,强化各级党委对追逃追赃工作的全面领导,充分发挥各级党委反腐败协调小组作用,统筹各方力量资源推进重点追逃案件,健全完善集中统一、高效顺畅的追逃追赃工作体系。
要坚持治标与治本相结合,一体推进追逃防逃追赃工作。赵乐际同志在中央纪委三次全会上强调,要扎实开展重点个案攻坚,完善防逃制度机制,一体推进追逃防逃追赃工作。我们要不断深化标本兼治,坚持追逃、防逃、追赃整体并进。持续开展“天网行动”,加大对外逃职务犯罪嫌疑人的追缉力度,加大金融、国企领域外逃人员追逃追赃力度,有效削减外逃人员存量。研究解决境内交易与境外套现交织问题,努力实现境内赃款 “藏不住、转不出”,境外赃款“找得到、追得回”。把新增监察对象纳入防逃范围,紧盯国有企业和金融机构海外分支机构等监督薄弱领域,加强日常管理监督,切实筑牢防逃堤坝。
要强化法治思维和法治方式,推动制度优势进一步转化为治理效能。在坚持依规依纪依法上下功夫,严格按照规定权限、规则、程序开展追逃追赃工作。对内有效衔接司法,确保程序的合法性和证据的有效性,依法运用违法所得没收程序和缺席审判制度开展追逃追赃;对外要善于运用引渡、遣返、异地追诉等法律手段追逃,提高打法律战的能力和水平。推动建立与重点国家开展司法执法合作标准化建设,制定联合调查、情报分享、证据交换、司法协助等操作指南。加强政策指导,汇编追逃追赃典型指导案例,切实履行好监察法、国际刑事司法协助法赋予监察机关的职责,将改革形成的制度优势充分转化为追逃追赃工作治理效能。
要深化多边双边国际合作,深度参与反腐败全球治理。坚持以领导人外交强化政治引领,继续在我国外交工作大格局下推进追逃追赃工作。加强与联合国、二十国集团、亚太经合组织、国际刑警组织等国际组织和在“一带一路”框架下的反腐败合作,推动以《联合国反腐败公约》为基础开展引渡、司法协助、资产追缴等领域合作,不断完善多边执法合作网络。聚焦外逃人员集中的重点国家,加强与外方司法执法机构沟通交流,健全双边反腐败执法合作机制。紧紧咬住签订引渡条约这个关键,加强国际刑事司法协助和引渡工作,推动与更多国家签订引渡条约、司法协助条约、金融情报交换协议。
要加强追逃追赃能力建设,打造适应新时代需要的专业人才队伍。中国的发展已经融入经济全球化的历史潮流,反腐败工作中的国际因素日益增多。深化国家监察体制改革、推进监察全覆盖,既赋予纪检监察机关新的职责任务,也扩大了追逃追赃对象范围。建设一支专业化的追逃追赃队伍,深入开展反腐败国际合作,是维护国家发展利益、推进国家治理体系和治理能力现代化的迫切需要。纪检监察机关要适应新要求,依法履行反腐败国际合作和职务犯罪追逃追赃职责,健全专门机构,充实专门力量,下大气力提高开展国际执法合作和司法协助的能力水平。大兴调查研究之风,深入了解重点国家法律制度,结合典型案例不断总结实践经验,提高追逃追赃的科学性、针对性和有效性。从事追逃追赃工作的干部要有强烈的钻研精神和创新意识,具备国际视野和国际眼光,敢于斗争、善于斗争,努力成为全面从严治党和反腐败斗争中的特殊尖兵,为实现中华民族伟大复兴的中国梦作出贡献。